开云网页版页面登录

边缘计算+X,释放场景化应用潜力

发布时间:2021-04-15  来源:庐阳科创集团

1.jpg


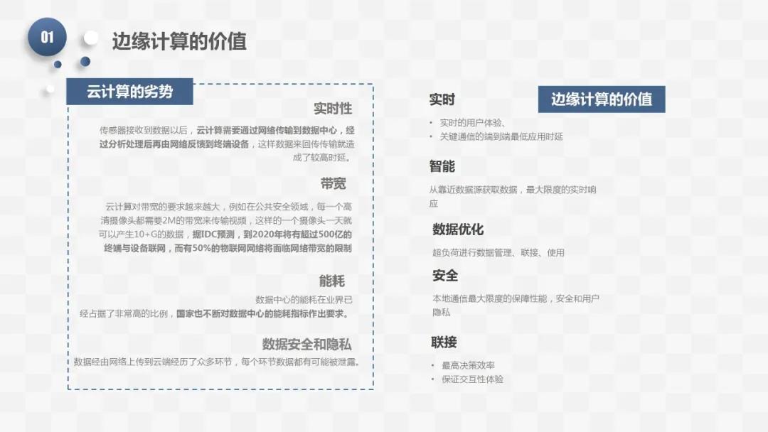
       导语:边缘计算(EdgeComputing)是5G网络架构中的核心环节,是指在靠近物或数据源头的网络边缘侧,融合网络、计算、存储、应用等核心能力的分布式开放平台。Gartner预计在未来3-5年,边缘计算将成为下一个数百亿以上的蓝海市场。庐阳产发对边缘计算的诞生、市场规模、行业结构、技术演进、机遇与挑战进行了5大维度的探究与分析,旨在为区内战新产业的转型升级及投资决策提供参考和思路。

2.jpg

3.jpg

4.jpg

5.jpg

6.jpg

7.jpg

8.jpg

9.jpg

10.jpg

11.jpg

12.jpg

13.jpg

14.jpg

15.jpg

16.jpg

17.jpg

18.jpg

19.jpg

20.jpg

21.jpg

22.jpg

23.jpg

24.jpg

25.jpg

26.jpg



图文:投资二部

审核:吴      锋